Our Philosophy

Creating a Future of Health & Well-being for the World

Established in 2021, having a genomics experience for over 15+ years, Bencos Healthcare Solutions is a leading provider of human genomics services, offering tailored, project-oriented solutions to hospitals, clinical centers, research institutes, and pharmaceutical organizations. With a strong foundation across India and a growing presence in Southeast Asia, Eastern and Central Europe, and parts of the Americas, our mission is to advance healthcare by simplifying the genomic workflow—from sample collection and nucleic acid isolation to library preparation and bioinformatics analysis.

Powered by cutting-edge technology, dedicated infrastructure, and an expert team, Bencos is shaping the future of genomics-enabled healthcare.

Rising with trust, growing with care.
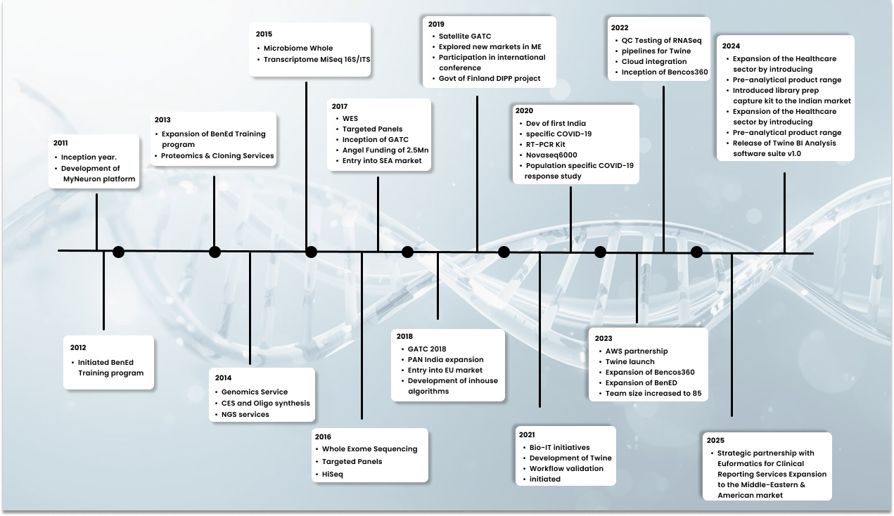
Our journey from 2011 to 2025.

Map showing global network

Leadership

Subhanjan Bhowmik

Founder & CEO

Ruma Sadhukhan

Director & Operations Head

Dr. Krishnadev O

Director- Innovations & Data Science

Dr. Arnab Kapat

Executive Director

Akshay Zadgaokar

FCTO & Software Architect

Dr. Dhandapani P

Independent Director

Sunaina Jairath

Advisor Marketing

Samhita R

Advisor Finance

Leadership Team

Our Global Network

Map showing global network

Stay in the Loop

Keep up with new products, services and enhancements to the offerings.

We respect your privacy — unsubscribe anytime.